用“芯”服務麗晶微15年專注于ASIC行業(yè)

首頁 定時IC芯片定制案例

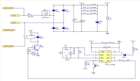
開關選擇循環(huán)定時器芯片

2017-07-25 08:59:30 

開關選擇24小時循環(huán)定時器芯片,定時模式多樣,睡眠功耗低,低至5ua以下。工作電壓范圍

寬,定時IC工作電壓2.4V-5.5V。有9種不同的循環(huán)定時模式。定時時間到自動停止工作,自動開

始工作,使用方便,可設定時間為:循環(huán)計時IC芯片

2小時ON~ 22小時OFF

4小時ON~ 4小時OFF

4小時ON~ 20小時OFF

6小時ON~ 6小時OFF

6小時ON~ 18小時OFF

8小時ON~ 8小時OFF

8小時ON~ 16小時OFF

10小時ON~ 14小時OFF

定時器IC芯片

定時IC芯片上電后,如果晶振不起振,芯片不能工作。時鐘振蕩采用32.768KHZ晶體振蕩,計

時精準,無誤差。定時芯片用IO來選擇定時模式,當某IO接通地時,工作為對應的定時時間。

網友熱評

返回頂部