新浪微博|微信關注
| 收藏本站|
在線留言| 網(wǎng)站地圖
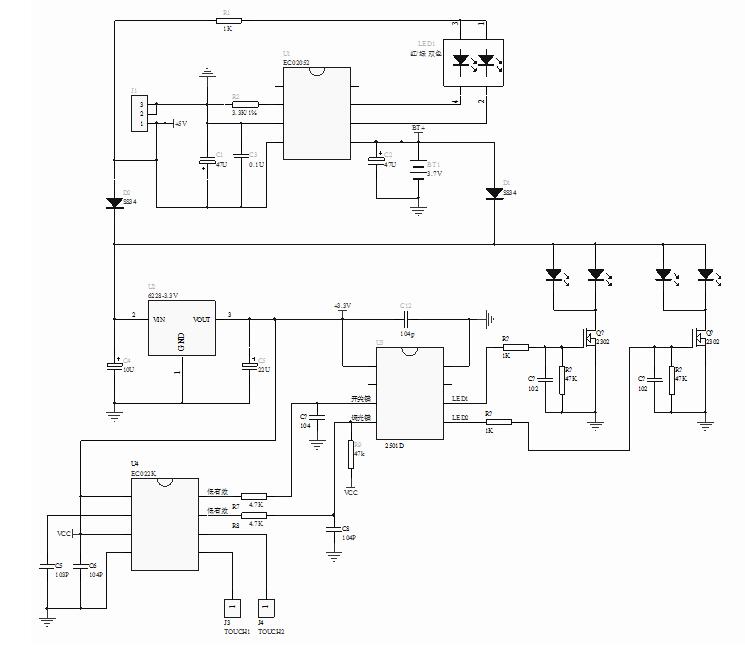
兩按鍵觸摸調光線路板,3.7V 鋰電池充電功能,輸入電壓DC=5V,充電電流330MA/時。充電帶
有保護功能,防止過充過放。充電有指示燈,充電時一個顏色,充滿時一個顏色。適用于小家電類
產品的生產,比如臺燈和LED化妝鏡。
此觸摸調光電路板上電不工作,共有兩路LED輸出,1路冷白,1路暖白。兩個按鍵控制,按鍵K1
和K2控制功能。K1:燈光模式轉換鍵,按第1下,冷白燈亮。
按第2下,暖白燈亮。
按第3下,冷白+暖白燈亮。
按第4下,滅,循環(huán)。
調光PCBA輸出在OFF狀態(tài)下時,LED初始打開亮度100%,當在某一檔亮度時,按 K1不改變當前亮
度。K2為亮度控制鍵,長按無極調光功能,一次長按減亮度,一次長按加亮度。
深圳市麗晶微電子科技有限公司 備案號:粵ICP備14018692號
全國服務熱線: 0755-29100085 QQ:481892642
傳真: 0755- 29100092 郵箱:szecm@163.com
公司地址:廣東省深圳市寶安區(qū)沙井新橋街道上星路萬科星城
商業(yè)中心2棟寫字樓402-405室
工廠地址:深圳市寶安區(qū)福永鎮(zhèn)福海工業(yè)區(qū)A區(qū)A4棟3樓
